
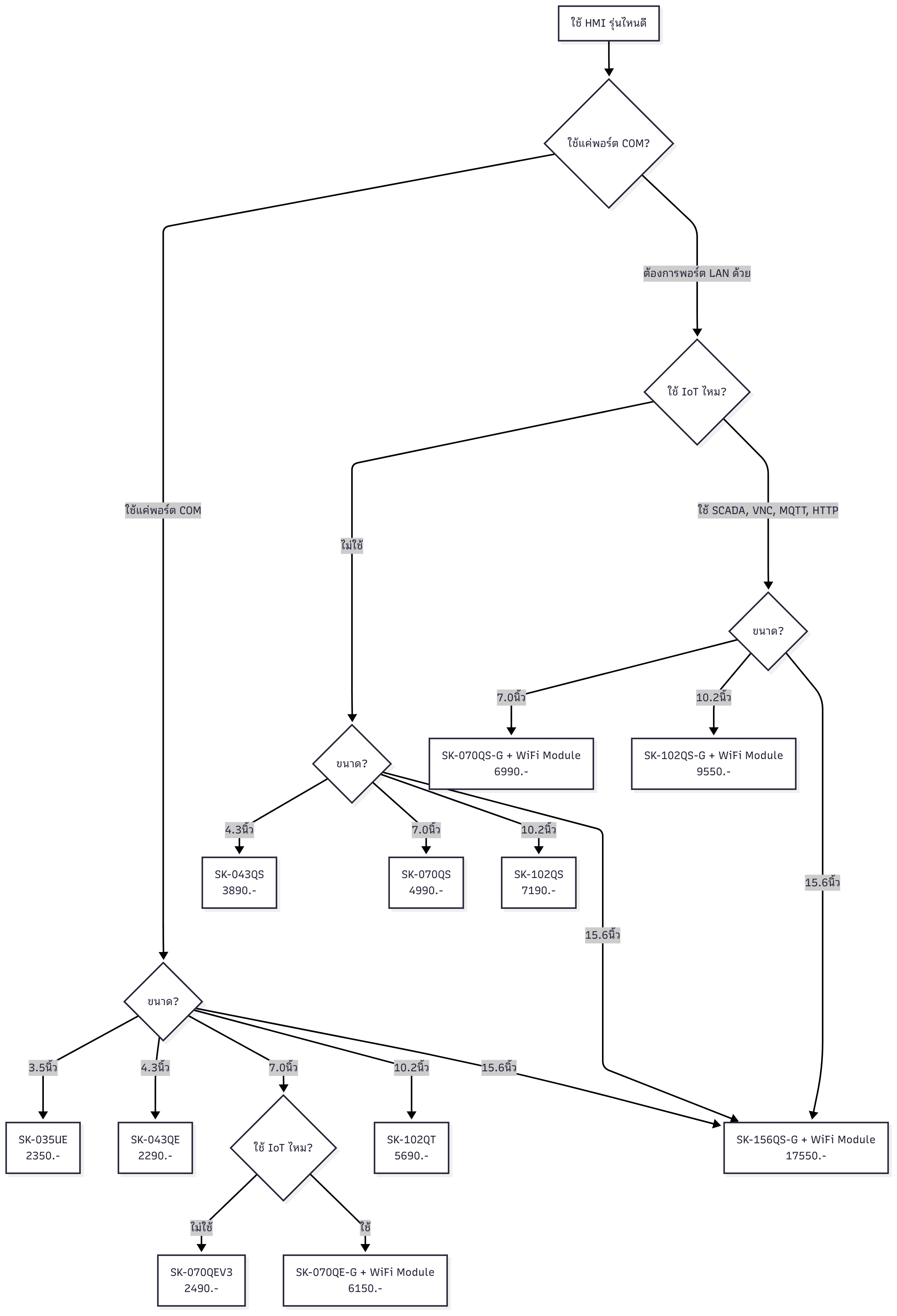
การเลือกหน้าจอ HMI (Human Machine Interface) ให้เหมาะสมกับงาน ไม่ใช่แค่เลือกขนาดหน้าจอให้ใหญ่ไว้ก่อน แต่ต้องดูทั้งการเชื่อมต่อที่ต้องการ ขนาดหน้าจอ และความสามารถด้าน IoT ด้วย ซึ่งเราสามารถแยกการตัดสินใจออกได้เป็น 3 ขั้นตอนหลักๆ ดังนี้:
สิ่งแรกที่ต้องพิจารณาคือ “ต้องการแค่พอร์ต COM (232/422/485) หรือไม่”
ถ้า ใช้งานแค่พอร์ต COM ก็สามารถเลือกรุ่นราคาประหยัดได้
ถ้า ต้องการพอร์ต LAN เพิ่มเติม เช่น ใช้ Modbus TCP/IP หรือจะต้องเลือกรุ่นที่รองรับ LAN หากต้องการใช้งาน Function IoT ต้องเลือกรุ่นที่ลงท้ายด้วย -G
ถัดมาคือการเลือกขนาดหน้าจอให้เหมาะกับการใช้งาน เช่น
3.5 นิ้ว – ขนาดเล็ก ประหยัด เหมาะกับงานเล็กๆ เช่น SK-035UE (2,350 บาท)
4.3 นิ้ว – กะทัดรัดใช้งานง่าย เช่น SK-043QE (2,290 บาท)
7.0 นิ้ว – เป็นขนาดยอดนิยม สามารถเลือกได้หลายรุ่นตามความสามารถที่ต้องการ
10.2 นิ้ว / 15.6 นิ้ว – เหมาะกับงานที่ต้องการพื้นที่แสดงผลมากขึ้น
หากต้องการใช้งาน IoT, SCADA, VNC, MQTT, HTTP/Web จะต้องเลือกรุ่นที่มี “-G” ต่อท้าย และต้องเพิ่ม WiFi Module ด้วย (ต่อ Internet จาก LAN หรือ WiFi ก็ได้) เช่น
SK-070QE-G + WiFi Module (6,150 บาท)
SK-070QS-G + WiFi Module (6,990 บาท)
SK-102QS-G + WiFi Module (9,550 บาท)
แต่ถ้าไม่ต้องการใช้ฟีเจอร์พวกนี้ ก็เลือกรุ่นธรรมดาได้ เช่น SK-070QEV3 (2,490 บาท) หรือ SK-070QS (4,990 บาท)
หากคุณรู้ว่า ✅ ต้องการแค่พอร์ต COM ✅ ขนาดหน้าจอ ✅ ต้องการหรือไม่ต้องการ IoT คุณก็สามารถเลือก HMI รุ่นที่เหมาะสมที่สุดได้อย่างง่ายดาย ทั้งในแง่ฟังก์ชันและงบประมาณ
